
学校成立于2000年4月,2012年12月被重庆市人民政府认定为省部级重点中等专业学校。学校位于国家高新区重庆市永川区-西部职教基地,坐落于茶山竹海风景区,校园环境静美,亭台楼
榭、湖山相依,曲径通幽,风景秀丽。学校占地面积300余亩,有独立的教学大楼、实训中心、男女生学生公寓、标准塑胶运动场、篮球场、多功能计算机机房、电子阅览室、应急救援消防模拟实训室、汽车实训室、通讯实训室、高铁乘务实训仓飞机航空模拟实训仓、武术散打训练室、国防训练电子打靶场等各类专业实训训练室,学习生活设备设施齐全、功能设施完善,能充分满足学生快乐学习、快乐生活需要。
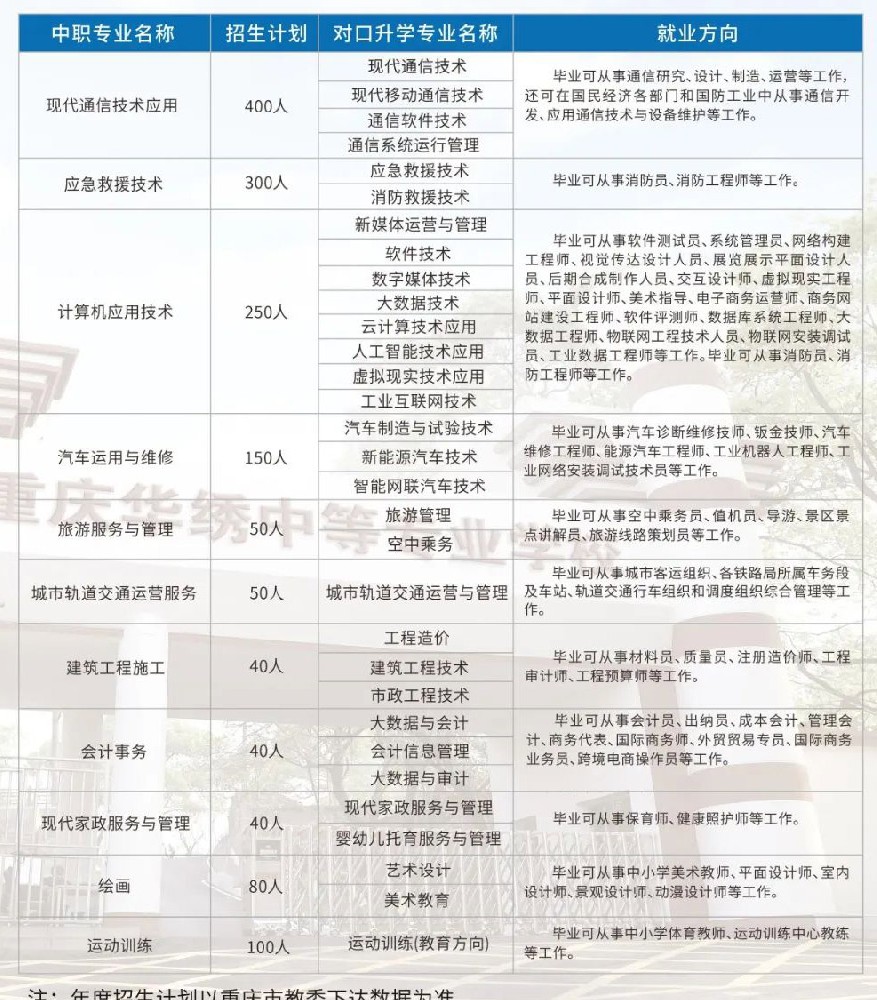
学校现有通信工程系、计算机应用系、旅游服务与管理系、建筑工程系、汽车工程系、财经商贸系艺体系等共10大专业系部,开设专业(含升学专业方向)20多个,包括目前热门的现代通信技术应用、大数据技术、物联网、数字媒体技术、新能源汽车、婴幼儿托育、运动训练(教育方向)、绘画、应急数援技术建筑工程造价、航空服务、城市轨道交通运营服务、国际合作交流(国际本科班)等多个培养方向。学校本着“向中外大学输送优质学生”的发展定位,秉承“让你考上理想的大新东街州学是我们共同目标”的办学理念,创新探索以普职融通办学模式为高考升学的突由他你尚日安陈破口,用“准军事化”的管理标准,将“国防教育”要素嵌入课程体系,采用定制成长教育”的方式,打造以“国防教育+孝道感恩教育+高考升学教育”为亮点的“三维一体”特色教育模式。
并坚持“国防素质+文化知识+专业技能“并重,实行“三·二分段”五年贯通制培养、普通艺体高考升学、职教高考升学本/专科的多元并举升学培养模式,源源不断将合格优秀学生输送到大学继续深造,力求实现家长“望子成龙”和“望女成凤”的愿望,为社会培养更多“懂感恩、求进步、身心健康、努力上进”的当代“准”大学生为已任。
"路漫漫其修远兮,吾将上下而求索”,选择华绣,圆梦未来,我们在华绣助你让梦起航。

关于“中职生”可以参加“普通高考”吗?
答:根据我国的高考政策规定,符合下列条件可以参加:(1)考生自出生之日起至报考时户籍一直在我市久居(2)完成普高11门(语、数、外、政、史、地、理、化、生、信息技术、通用技术)学业水平考试合格(3)按要求完成了高考报名井获得考试资格
艺体生是怎么来参加高考?
答:学生可以结合自身的文化基础和艺体技长选择。原则上文化成绩一般,又想考上一所本科院校的,可以通过艺体生名义报考,因为艺体生录取时文化的分数要求要低一些。
间
为什么学校要实施“国防特色教育”?
答:(1)通过军人雷厉风行、令行禁止、不怕困难、经得起挫折、敢于拼搏的优良作风,能潜移默化地对学生产生影响和熏陶,逐步养成良好的生活和学习习惯。
(2)促进学生内务整理,增强学生的独立生活能力,培养学生的安全、纪律、卫生、自省等意识。(3)建立良好的学习、生活秩序,从坐、站、行、着装等方面改善学生的仪容仪表。
(4)增强学生的集体荣誉感和团结合作协作意识,培养团队精神。
(5)改变学生自由散漫、害怕吃苦、缺乏恒心攀比消费等不良习性。
(6)增强学生的自信心,改善学生的学习状态和精神面貌。
(7)开设部分军事选修课,改善学生的知识结构,开拓学生视野,培养学生兴趣。
问4
关于大学生当兵经济补助标准:
答:大学生应征入伍,服役两年能够获得的经济补助包括:
(1)学费补偿:0.8万元/年,三年共计2.4万元;(2)义务兵津贴:根据部队的种类,津贴标准约为:0.85万元-2.5万元/年,两年约1.7万元-5万元;(3)家庭优待金:1.517万元/年,两年合计:3.034万元;
(4)退役金:约3万元。
按最低标准计算,服役两年可拿到的经济补偿为:10.1340万元。
间
关于大学生当兵在部队的发展
答:从三个方面讲述大学生当兵在部队的发展:
(1)选改士官:学生大学第三年参军按实习计算,学校正常颁发毕业证书,
拿到专科毕业证书后可参加部队士官套改制度。(2)报考军校:可参加全军统一组织的军校本科招生考试,毕业后即成为部队军官。保送入学(提干):符合保送条件的大学生士兵,服役期间荣立个人三等功及以上奖励的,可免试进入本科军校深造,毕业后即成为部队军官。(3)部队提干:根据新的部队军衔制和职业军人制度,在当兵期间做出重要贡献和表彰的,有机会“提干”
问6
关于当兵在学业和就业上优待政策:
答:从三个方面讲述当兵在学业上的优待政策:
(1)提高奖学金:在校大学生入伍退役后复学的,如果入伍前享受优秀学生奖学金,在复学后继续享受并提高一个奖学金等级(不含一等奖学金)。
(2)加分或免试:退役后复学的,学校课程中公共教育、军事技能和军事理论等课程可免于考试,视为合格或者直接给予学分。退役后3年内参加全国硕士研究生招生统一入学考试的,初试总分加10分。
(3)专升本免试:在校大学生转业后,完成专科学业后可免试进入本科院校深造。
(4)公务员招录:符合条件的退役士兵报考本省公务员等考试合格,同等条件下优先录用。
(5)事业单位招聘:事业单位普通管理岗位和工勤技能岗位公开招聘人员时,分别拿出不少于10%和30%的岗位招聘当年退役的本省市籍大学生士兵,国有企业招聘、要拿出不低于招聘计划10%的指标用于定向招聘大学生退役士兵。
上一篇:重庆市新渝技工学校级新生入学指南
下一篇:没有了!